广西开展绿色学校创建活动
发布时间:2022-05-11 ▏作者:admin ▏阅读:714
次
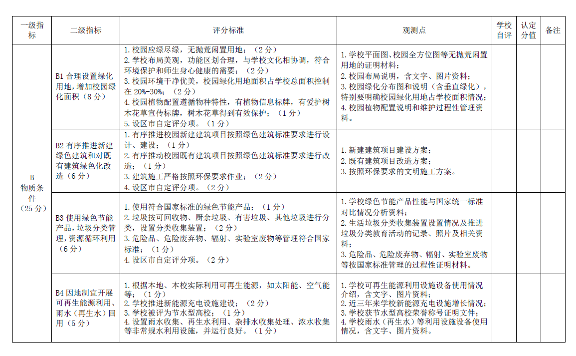
近期,广西自治区教育厅会同广西自治区发改委发布了《广西绿色学校创建方案》,同时该方案也指明了各级学校不同的广西绿色学校创建评价标准。
其中高校的创建评价标准包含有节水型高校认定、雨水回收等再生水利用、节水计量与制度、智能用水等节水相关方面的具体考核指标,我司人员协助了部分老客户在这些考核指标上的完善工作。
具体标准如下:
广西绿色学校创建评价标准(高等学校)
广西绿色学校创建评价标准(中学〈含中职〉)
广西绿色学校创建评价标准(小学)




